雇主中心

新西兰假期制度迎来根本性改革:年假、病假全面“小时化”


2-Jan-08-2026-03-24-51-6623-AM-1

引言

过去多年,新西兰的休假规则因计算复杂、口径不一,经常导致企业休假权益算错、补偿争议频发、合规成本居高不下。为解决这一困局,新西兰政府拟废除沿用 20+ 年的《Holidays Act 2003》,推行全新的 《雇佣休假法案》(Employment Leave Act)。

这一轮改革的核心是:从“按周/按天资格制”向“按实际工时小时累积”转型,同时统一休假工资的计算逻辑。

对于计划或已经在新西兰设立团队的中国企业,这次制度变革不仅影响休假计算方式,也将改变合同设计、Payroll 系统配置和成本预测方式。

本文将逐项对比“改革前”与“改革后”的关键变化,并给出可落地的企业合规实践建议。

注:本文所述内容基于新西兰政府已公布的立法方案与官方说明文件,具体生效时间与细节仍以最终立法为准。

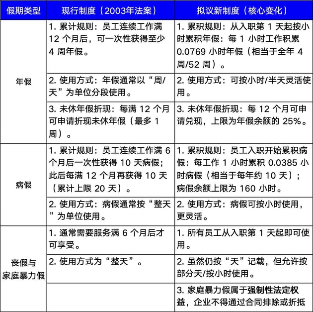
变化一:假期余额全面“小时化”

本轮改革中影响最大、最直接的变化,是年假与病假的计算方式。现行制度下,年假按“周”算、病假按“天”算;新制度将统一调整为:从入职第一天起按工作小时累积。

微信图片_20260107164251_216_8

⚠️ 合规提醒(变化一)

  • 合同是关键:由于假期按工时累积,雇佣合同中关于 Contracted Hours(合同工时) 的定义将直接决定休假权益累积与成本。
  • 系统压力:Payroll 系统必须支持“小时级”的余额管理(Banked Hours),准确按小时累积、扣减与结算。若仍依赖 Excel 手工计算,合规风险将显著提高。

变化二:公共假期与替代假,告别“主观判断”

在新西兰,公共假期制度中是否为员工本应工作的日子(Otherwise Working Day, OWD)决定了带薪休息、替代假及工资计算方式。

过去几年,OWD 判定因需要综合多因素判断,在排班不固定的岗位中争议频发。新制度将引入更清晰的判定测试,以减少“主观判断”。

3-Jan-08-2026-03-24-51-8695-AM-1

1. 公共假期

现行制度

  • OWD 判定依赖多因素综合判断,排班不固定时争议较多。

拟议新制

  • 当合同/排班不能明确 OWD 时,采用更明确的判定测试:查看该员工在过去 13 周里是否有至少 7 周在该星期几工作过,以判断该公共假期是否为 OWD。
  • 若员工处于育儿假、志愿者假、事故补偿或无薪假等状态,且合理预期不会工作,该日不视为 OWD。

2. 替代假(Alternative Holidays)

现行制度

  • 公共假期(且为 OWD)当天工作后,即使只工作部分时间,也可获得整天替代假。

拟议新制

  • 替代假按小时累积:每工作 1 小时获得 1 小时替代假(1:1)。
  • 可在劳动合同下可能会工作的任何一天使用。
  • 替代假可随时折现(不再必须等 12 个月)。

⚠️ 合规提醒(变化二)

  • OWD 13 周测试非常依赖数据留痕。对于零售、餐饮、旅游等排班制岗位,排班与工时记录将成为核心合规证据。
  • 对于短班次岗位,成本更贴近实际工时,但 Payroll 系统必须支持按小时累计与扣减的替代假管理。

变化三:休假工资算法统一 & 引入 12.5% LCP

4-Jan-08-2026-03-24-51-6237-AM-1

1. 休假工资

现行制度

  • 不同假期存在不同计算口径与规则,涉及佣金、津贴、加班等变量时极易出错。

拟议新制

  • 休假工资将统一采用更清晰的小时工资计算逻辑。以员工请假当天的基础小时工资为准;计件工资按过去 52 周平均小时计件收入计算。
  • 固定津贴(如交通补贴)休假期间照常支付;浮动报酬(如销售佣金、奖金)不计入休假工资。

2. 12.5% 假期补偿金(Leave Compensation Payment, LCP)

针对 Casual(临时工)和加班,新政引入更简单的 LCP 机制:

  • 无合同工时的 Casual 员工:每工作 1 小时,额外发 12.5% LCP 不再累积年假病假。
  • 固定工时员工的额外工时:合同内工时正常累积假期;超出合同的额外工时,直接发 12.5% LCP 不累积假期。

⚠️ 合规提醒(变化三)

  • 计算逻辑统一能降低合规风险与出错概率。
  • 对于主要收入为佣金的岗位,休假工资可能接近基本薪资或最低工资水平。
  • 工资单(Pay Slip)必须明确列出 LCP 这项补偿内容,不能含糊计入总薪资。

法案通过后有 24 个月过渡期,但企业现在就要开始做 3 件事

政府明确,一旦新法通过,将设 24 个月实施过渡期,供企业与 Payroll 服务商升级系统与流程。提前准备能显著降低未来赶工、补算、争议甚至罚款的风险。

建议中国出海企业尽快完成以下三项自查与改造:

  • 合同:雇佣合同中“约定工时”是否明确?这将直接决定哪些时间累积假期,哪些时间直接发 12.5% 补偿金。
  • 系统:现有 Payroll 系统是否支持“小时制”年假/病假?能否自动抓取过去 13 周数据判断 OWD?如果仍依赖 Excel 手工计算,合规风险极高。
  • 流程:针对新的病假与家庭暴力假(入职即生效),企业的请假审批流程是否更新?

🚀 Slasify 如何助你平稳过渡?

即使明确了方向,企业在自我改造中仍常面临三大挑战:系统门槛高、专业盲区、持续合规压力。

而这正是 Slasify 能够为您提供的价值所在,我们不止提供信息,更提供端到端的合规落地保障:

✅ 全职/长期员工管理:同步法规更新,支持按小时累积假期、自动计算 LCP 和替代假,工资单清晰。
✅ Contractor(承包商):标准化合同与合规支持,明确工作范围与交付标准,降低“事实雇佣”风险。

如果您的企业正在新西兰扩张团队,此次改革既是挑战,也是完善合规体系的机会。

合规出海,从第一份正确的工资单开始。
👉 欢迎与 Slasify 沟通,获取新西兰用工合规与薪酬结算解决方案。

Similar posts

订阅邮件

第一时间获取全球用工趋势和区域合规更新,助力您的业务领先一步。